CDK9 inhibitors in multiple myeloma: a review of progress and perspectives - PubMed
Source : https://pubmed.ncbi.nlm.nih.gov/35092513/
Currently, multiple myeloma is not yet considered a curable disease. Despite the recent advances in therapy, the average patient lifespan is still unsatisfactory. Recently, CDK9 inhibitors emerged as a suitable...
Conclusion/Relevance: Although conclusions should be drawn with due care, obtained reports suggest that including CDK9 inhibitors into the current drug regimen may turn out to be beneficial, especially in poor prognosis patients.
Do patients with haematological malignancies suffer financial burden? A cross-sectional study of patients seeking care through a publicly funded healthcare system - PubMed
Source : https://pubmed.ncbi.nlm.nih.gov/35063283/
Financial toxicity is present in Australian haematology patients and those at higher risk may be patients of working age, those without private health insurance and patients that have been forced...
Conclusion: Financial toxicity is present in Australian haematology patients and those at higher risk may be patients of working age, those without private health insurance and patients that have been forced to retire early or have become unemployed due to their diagnosis.
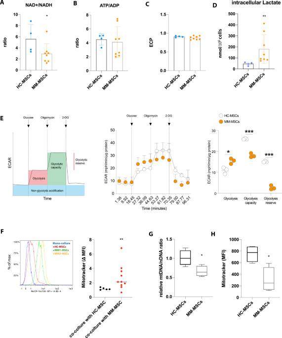
CXCL12/CXCR4 axis supports mitochondrial trafficking in tumor myeloma microenvironment - Oncogenesis
Source : https://www.nature.com/articles/s41389-022-00380-z
Mesenchymal stromal cells (MSCs) within the protective microenvironment of multiple myeloma (MM) promote tumor growth, confer chemoresistance and support metabolic needs of plasma cells (PCs) even transferring mitochondria. In this...
Conclusion/Relevance: Taken together, our data demonstrated that CXCL12/CXCR4 axis mediates intercellular coupling thus suggesting that the myeloma niche may be exploited as a target to improve and develop therapeutic approaches.
Adequate Antibody Response to COVID-19 Vaccine in Patients with Monoclonal Gammopathies and Light Chain Amyloidosis - PubMed
Source : https://pubmed.ncbi.nlm.nih.gov/35026018/
doi: 10.1093/labmed/lmab113. Online ahead of print. 1 Department of Laboratory Medicine, University of California, San Francisco, California, US. 2 Department of Medicine, Division of Hematology/Oncology, University of California, San Francisco,...
Conclusion: After receiving a COVID-19 vaccine, most patients with MG produce anti-SARS-CoV-2 antibodies comparable to levels in uninfected vaccinated healthy control patients.
Clonal evolution in patients developing therapy-related myeloid neoplasms following autologous stem cell transplantation - PubMed
Source : https://pubmed.ncbi.nlm.nih.gov/35027675/
Clonal hematopoiesis (CH) denotes somatic mutations in genes related to myeloid neoplasms present at any variant allele frequency (VAF). Clonal hematopoiesis is associated with increasing age and with a factor...
Conclusion/Relevance: Our data provide evidence to support the hypothesis that the development of tMN following ASCT is likely instigated by CH present at VAFs as low as 0.5%, detectable years before tMN onset.
