New and emerging pharmacotherapies for management of multiple myeloma
You do not currently have access to this article. Subscription prices and ordering for this journal Don't already have an Oxford Academic account? Register New and emerging pharmacotherapies for management...
Conclusion: Several therapeutic agents have been recently approved by the Food and Drug Administration for the treatment of multiple myeloma. There are many novel agents in the pipeline, including bispecific antibodies and CAR T-cell therapies that have the potential to continue to change the treatment landscape of multiple myeloma.
Highly expressed genes in multiple myeloma cells - what can they tell us about the disease? - PubMed
Source : https://pubmed.ncbi.nlm.nih.gov/35276027/
Cancer cells can convert proto-oncoproteins into oncoproteins by increasing the expression of genes that are oncogenic when expressed at high levels. Such genes can promote oncogenesis without being mutated. To...
Conclusion/Relevance: Many well-known "myeloma genes" such as MCL1, CXCR4, TNFRSF17, SDC1, SLAMF7, PTP4A3, and XBP1 were identified as highly expressed, and we believe that hitherto unrecognized key players in myeloma pathogenesis are also enriched on the list. Highly expressed genes in malignant plasma cells that were absent or expressed at...
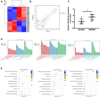
Exosomal miR-483-5p in Bone Marrow Mesenchymal Stem Cells Promotes Malignant Progression of Multiple Myeloma by Targeting TIMP2
Source : https://www.frontiersin.org/articles/10.3389/fcell.2022.862524/full
Bone marrow-derived mesenchymal stem cell (BMSC) is one crucial component of the multiple myeloma (MM) microenvironment and supports the malignant progression of MM. Whether BMSCs act on MM cells via...
Conclusion/Relevance: In summary, our study indicated that MM-MSCs promote MM malignant progression via the release of exosomes and regulation of miR-483-5p/TIMP2 axis, suggesting an essential role of BMSCs derived exosomal miRNA in MM and a potential marker for MM diagnosis and therapy.
Exosomes in Multiple Myeloma: from bench to bedside
Multiple myeloma (MM) remains till today an incurable plasma cell malignancy which develops in the bone marrow (BM). This BM is partially responsible for protec
Conclusion/Relevance: In this review we will summarize the current findings of exosome-related processes in the BM and describe not only the current treatment strategies to counter them but also how exosomes can be harnessed to deliver toxic payloads. Finally, an overview of the different clinical studies which investigate EV cargo as potential...
Role of cytokines in multiple myeloma: IL-1RN and IL-4 VNTR polymorphisms
Source : https://www.sciencedirect.com/science/article/abs/pii/S1043466622000606?via=ihub
The IL-1 receptor antagonist (IL-1Ra or IL-1RN) functions as a competitive antagonist of the cell surface IL-1 receptor. * IL-4 is a potent anti-inflammatory cytokine. * It was aimed to...
Conclusions: In conclusion, with this study, the effects of IL-1RN VNTR and IL-4 VNTR polymorphisms on MM were evaluated for the first time in the literature. This study will shed light on ones on cytokine-MM relationship and epigenetic mechanisms.
