S1PR2 Knockdown Promotes Migration and Invasion in Multiple Myeloma Ce | CMAR
Meng Pang, 1 Chunyuan Li, 1 Dong Zheng, 1 Ying Wang, 2 Jing Wang, 1 Weilong Zhang, 1 Fang Li, 1 Hongmei Jing 1 1Department of Hematology, Third Hospital of...
Anti-BCMA CAR T administration in a relapsed and refractory multiple myeloma patient after COVID-19 infection: a case report
Source : https://jmedicalcasereports.biomedcentral.com/articles/10.1186/s13256-020-02598-0
Background Very little is known about the risk that severe acute respiratory syndrome coronavirus 2 (SARS-CoV-2) viral infection poses to cancer patients, many of whom are immune compromised causing them...
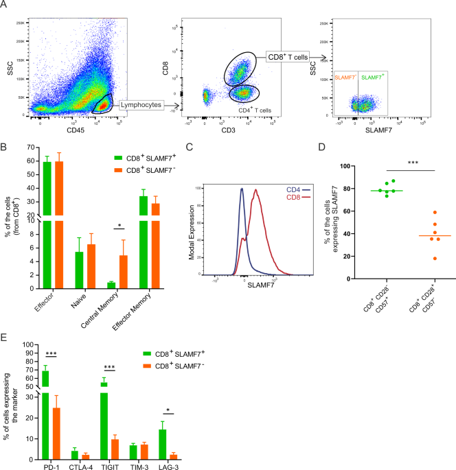
Selective elimination of immunosuppressive T cells in patients with multiple myeloma
Source : https://www.nature.com/articles/s41375-021-01172-x
Elimination of suppressive T cells may enable and enhance cancer immunotherapy. Here, we demonstrate that the cell membrane protein SLAMF7 was highly expressed on immunosuppressive CD8+CD28-CD57+ Tregs in multiple myeloma...
The Mitochondrial Protease LonP1 Promotes Proteasome Inhibitor Resistance in Multiple Myeloma
Source : https://www.mdpi.com/2072-6694/13/4/843
Multiple myeloma and its precursor plasma cell dyscrasias affect 3% of the elderly population in the US. Proteasome inhibitors are an essential part of several standard drug combinations used to...
Impact of depression on adherence to lenalidomide plus low-dose dexamethasone in patients with relapsed or refractory myeloma
Source : https://link.springer.com/article/10.1007/s00520-021-06017-y
Purpose While continued lenalidomide and low-dose dexamethasone (Rd) treatment could improve survival outcomes for multiple myeloma (MM), the association of depression on the adherence to Rd regimen in myeloma patients...
-
Mark Fesler4yrAn interesting study linking mental health to long term medication adherence, an association that certainly makes clinical sense and an opportunity for providers in practice to screen for depression and Show More
