HBV reactivation in patients with chronic or resolved HBV infection following BCMA-targeted CAR-T cell therapy - Bone Marrow Transplantation
Source : https://www.nature.com/articles/s41409-023-01960-2
B-cell maturation antigen (BCMA)-targeted chimeric antigen receptor-T cell (CAR-T) therapy is used for refractory or relapsed multiple myeloma (r/r MM). Concern of the safety and efficacy of CAR-T cell therapy...
Relevance: In this study, we retrospectively reviewed 99 patients with r/r MM treated with BCMA-targeted CAR-T cell therapy, of which 7 (7.1%) patients had chronic HBV infection, 43 (43.4%) with resolved HBV infection, and the remaining 49 (49.49%) HBV-uninfected.
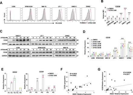
All-trans retinoic acid improves NSD2-mediated RARα phase separation and efficacy of anti-CD38 CAR T-cell therapy in multiple myeloma
Source : https://jitc.bmj.com/content/11/3/e006325
Background Immunotherapies targeting CD38 have demonstrated salient efficacy in relapsed/refractory multiple myeloma (MM). However, loss of CD38 antigen and outgrowth of CD38 negative plasma cells have emerged as a major...
Conclusion: This study elucidates a mechanism of ATRA in regulating CD38 expression and expands the clinical potential of ATRA in improving immunotherapies against CD38 in patients with MM.
Safety and efficacy of BCMA CAR-T cell therapy in older patients with multiple myeloma
Source : https://www.sciencedirect.com/science/article/abs/pii/S2666636723011715?via=ihub
Available online 17 March 2023 Author links open overlay panel, , , , , , , , , , Rahul Banerjee 4 5 Show more * BCMA CAR-T therapy is...
Conclusions: While limited by small sample size and unmeasured confounders, our retrospective analysis did not demonstrate significant increases in CAR-T toxicity among older patients. This included toxicities associated with geriatric populations such as falls and delirium. Our paradoxical finding of borderline better OS among patients aged...
Safe and successful CAR T-cell therapy targeting BCMA in a multiple myeloma patient requiring hemodialysis - Annals of Hematology
Source : https://link.springer.com/article/10.1007/s00277-023-05163-z
Department of Hematology, Oncology and Stem Cell Transplantation, Medical Center - University of Freiburg, Faculty of Medicine, University of Freiburg, Hugstetterstrasse 55, 79106, Freiburg, Germany Ralph Wäsch, Tim Strüssmann, Claudia...
Conclusions/Relevance: Our case illustrates the feasibility of CAR T-cell therapy in MM patients with end-stage renal disease on hemodialysis, thus warrants more MM patients not to be excluded from this valuable cell therapy approach.
Associations of granulocyte colony-stimulating factor with toxicities and efficacy of chimeric antigen receptor T-cell therapy in relapsed or refractory multiple myeloma - PubMed
Source : https://pubmed.ncbi.nlm.nih.gov/36907717/
The .gov means it's official. Federal government websites often end in .gov or .mil. Before sharing sensitive information, make sure you're on a federal government site. The site is secure....
Conclusions: Our results showed that low-dose or short-time use of G-CSF was not associated with the incidence or severity of CRS or NEs, and G-CSF administration did not influence the antitumor activity of CAR T-cell therapy.
